长辈版
无障碍
首页
领导之窗
信息公开
办事服务
互动交流
解读回应
政府数据
魅力舒城
首页
领导
公开
服务
互动
解读
数据
魅力
智能问答
搜索热词:
当前位置:
网站首页
>
信息公开
> 舒城县政府办
>
社会公益事业及重点民生领域
>
拆迁安置(国有土地上房屋征收与补偿)
>
征收政策
索
引
号:
1234142539569080XM/202006-00014
信息分类:
征收政策
内容分类:
国土资源、能源,城乡建设、环境保护,通知
发文日期:
2020-06-10
发布机构:
舒城县政府办
文
号:
舒建〔2020〕18号
生效时间:
废止时间:
来源单位:
舒城县征收中心
成文日期:
2020-06-10
名
称:
关于印发《2020年度舒城县城区国有和集体土地上安置房产权调换有关价格及公摊面积结算标准》的通知
关
键
词:
索
引
号:
1234142539569080XM/202006-00014
信息分类:
征收政策
内容分类:
国土资源、能源,城乡建设、环境保护,通知
发文日期:
2020-06-10
发布机构:
舒城县政府办
文
号:
舒建〔2020〕18号
生效时间:
废止时间:
来源单位:
舒城县征收中心
成文日期:
2020-06-10
名
称:
关于印发《2020年度舒城县城区国有和集体土地上安置房产权调换有关价格及公摊面积结算标准》的通知
关
键
词:
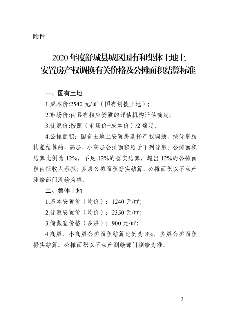
关于印发《2020年度舒城县城区国有和集体土地上安置房产权调换有关价格及公摊面积结算标准》的通知
发布时间:2020-06-10 15:32
信息来源:舒城县征收中心
阅读次数:
次
字体:
[
大
中
小
]
我要纠错
文件下载
政策咨询
如果您对该政策文件有疑问,可以拨打标题上方的电话咨询相关部门。
标签:
打印本页
关闭窗口