长辈版
无障碍
首页
领导之窗
信息公开
办事服务
互动交流
解读回应
政府数据
魅力舒城
首页
领导
公开
服务
互动
解读
数据
魅力
智能问答
搜索热词:
当前位置:
网站首页
>
信息公开
> 舒城县政府办
>
社会公益事业及重点民生领域
>
拆迁安置(国有土地上房屋征收与补偿)
>
征收政策
索
引
号:
1234142539569080XM/202006-00015
信息分类:
征收政策
内容分类:
城乡建设、环境保护,通知
发文日期:
2020-11-10
发布机构:
舒城县政府办
文
号:
舒建〔2020〕17号
生效时间:
废止时间:
来源单位:
舒城县征收中心
成文日期:
2020-11-10
名
称:
关于印发《舒城县2020年度国有土地上房屋征收搬迁费等补偿补助费标准》的通知
关
键
词:
索
引
号:
1234142539569080XM/202006-00015
信息分类:
征收政策
内容分类:
城乡建设、环境保护,通知
发文日期:
2020-11-10
发布机构:
舒城县政府办
文
号:
舒建〔2020〕17号
生效时间:
废止时间:
来源单位:
舒城县征收中心
成文日期:
2020-11-10
名
称:
关于印发《舒城县2020年度国有土地上房屋征收搬迁费等补偿补助费标准》的通知
关
键
词:
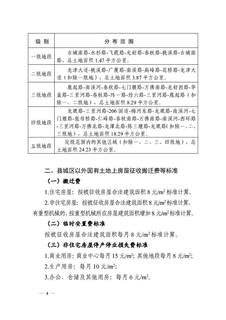
关于印发《舒城县2020年度国有土地上房屋征收搬迁费等补偿补助费标准》的通知
发布时间:2020-11-10 15:34
信息来源:舒城县征收中心
阅读次数:
次
字体:
[
大
中
小
]
我要纠错
文件下载
政策咨询
如果您对该政策文件有疑问,可以拨打标题上方的电话咨询相关部门。
标签:
打印本页
关闭窗口