首页
领导之窗
信息公开
办事服务
互动交流
解读回应
政府数据
魅力舒城
首页
领导
公开
服务
互动
解读
数据
魅力
智能问答
搜索热词:
当前位置:
网站首页
>
信息公开
> 舒城县政府办
>
督查督办及问责情况
索
引
号:
/202507-00077
信息分类:
督查督办及问责情况
内容分类:
综合政务
发文日期:
2025-07-19
发布机构:
舒城县政府办
文
号:
生效时间:
废止时间:
来源单位:
舒城县政府办
成文日期:
2025-07-19
名
称:
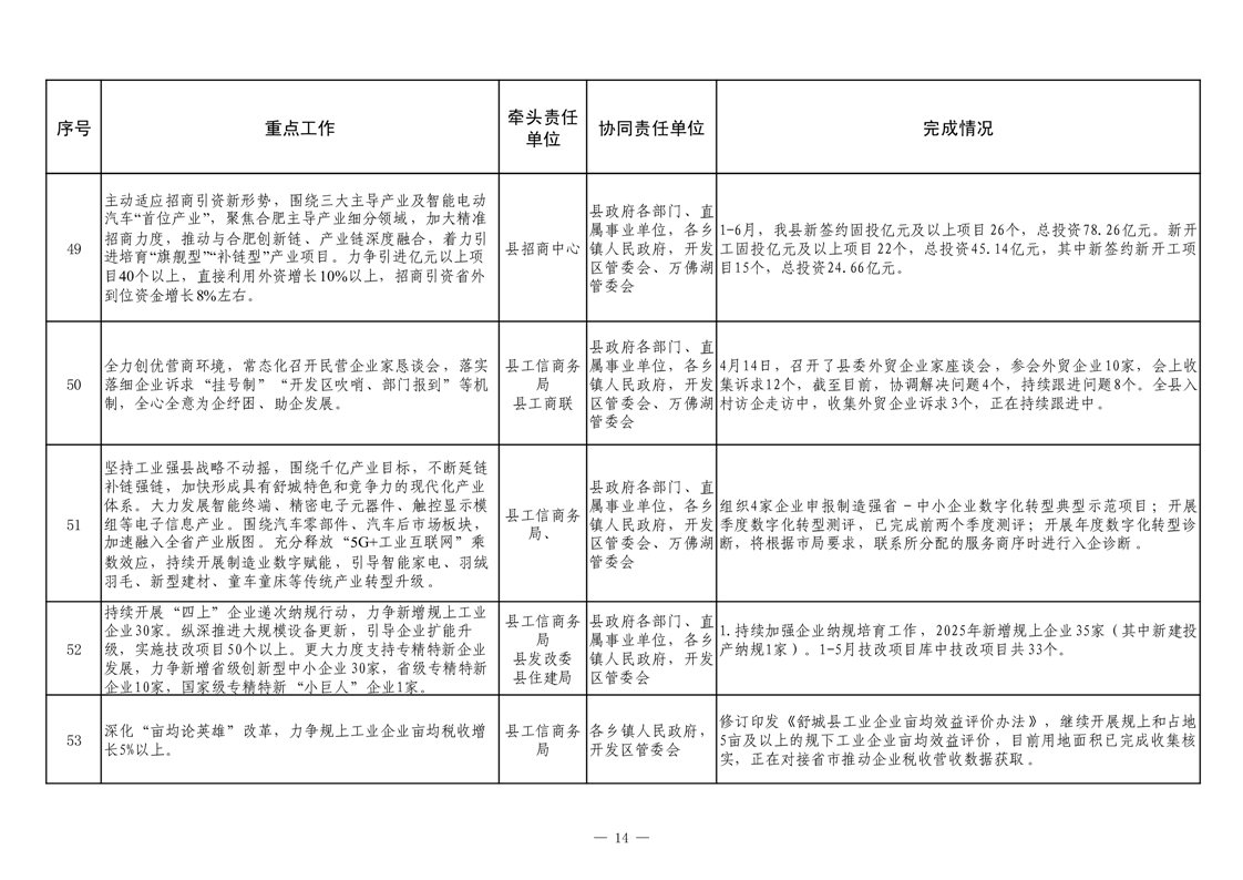
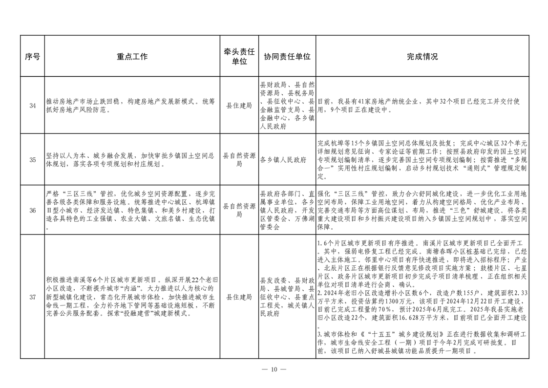
【重大决策部署贯彻落实情况】2025年县政府重点工作及责任清单二季度推进情况
关
键
词:
索
引
号:
/202507-00077
信息分类:
督查督办及问责情况
内容分类:
综合政务
发文日期:
2025-07-19
发布机构:
舒城县政府办
文
号:
生效时间:
废止时间:
来源单位:
舒城县政府办
成文日期:
2025-07-19
名
称:
【重大决策部署贯彻落实情况】2025年县政府重点工作及责任清单二季度推进情况
关
键
词:
【重大决策部署贯彻落实情况】2025年县政府重点工作及责任清单二季度推进情况
发布时间:2025-07-19 16:01
信息来源:舒城县政府办
阅读次数:
次
字体:
[
大
中
小
]
我要纠错
文件下载
政策咨询
如果您对该政策文件有疑问,可以拨打标题上方的电话咨询相关部门。
标签:
打印本页
关闭窗口