长辈版
无障碍
首页
领导之窗
信息公开
办事服务
互动交流
解读回应
政府数据
魅力舒城
首页
领导
公开
服务
互动
解读
数据
魅力
智能问答
搜索热词:
当前位置:
网站首页
>
信息公开
> 舒城县教育局
>
重点领域公开
>
重大建设项目批准和实施
>
招标投标信息
索
引
号:
11341425003238444Q/202006-00020
信息分类:
招标投标信息
内容分类:
科技、教育,公告
发文日期:
2020-06-24
发布机构:
舒城县教育局
文
号:
生效时间:
废止时间:
来源单位:
舒城县教育局
成文日期:
2020-06-24
名
称:
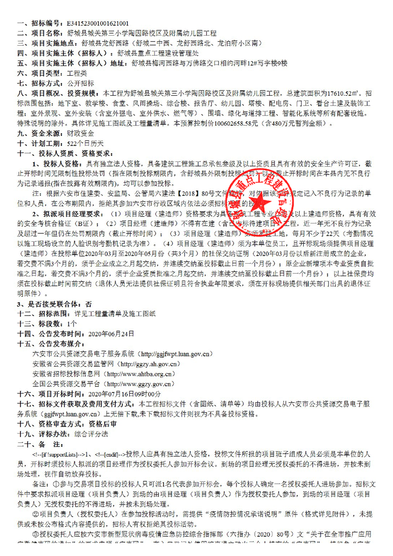
城关第三小学陶因路校区及附属幼儿园建设项目招标公告
关
键
词:
索
引
号:
11341425003238444Q/202006-00020
信息分类:
招标投标信息
内容分类:
科技、教育,公告
发文日期:
2020-06-24
发布机构:
舒城县教育局
文
号:
生效时间:
废止时间:
来源单位:
舒城县教育局
成文日期:
2020-06-24
名
称:
城关第三小学陶因路校区及附属幼儿园建设项目招标公告
关
键
词:
城关第三小学陶因路校区及附属幼儿园建设项目招标公告
发布时间:2020-06-24 15:05
信息来源:舒城县教育局
阅读次数:
次
字体:
[
大
中
小
]
我要纠错
文件下载
政策咨询
如果您对该政策文件有疑问,可以拨打标题上方的电话咨询相关部门。
标签:
打印本页
关闭窗口