长辈版
无障碍
首页
领导之窗
信息公开
办事服务
互动交流
解读回应
政府数据
魅力舒城
首页
领导
公开
服务
互动
解读
数据
魅力
智能问答
搜索热词:
当前位置:
网站首页
>
信息公开
> 舒城县自然资源局
>
政策法规
>
规范性文件立改废
索
引
号:
113414250032387789/202405-00015
信息分类:
规范性文件立改废
内容分类:
国土资源、能源,其他
发文日期:
2024-05-15
发布机构:
舒城县自然资源局
文
号:
生效时间:
废止时间:
来源单位:
舒城县自然资源局
成文日期:
2024-05-15
名
称:
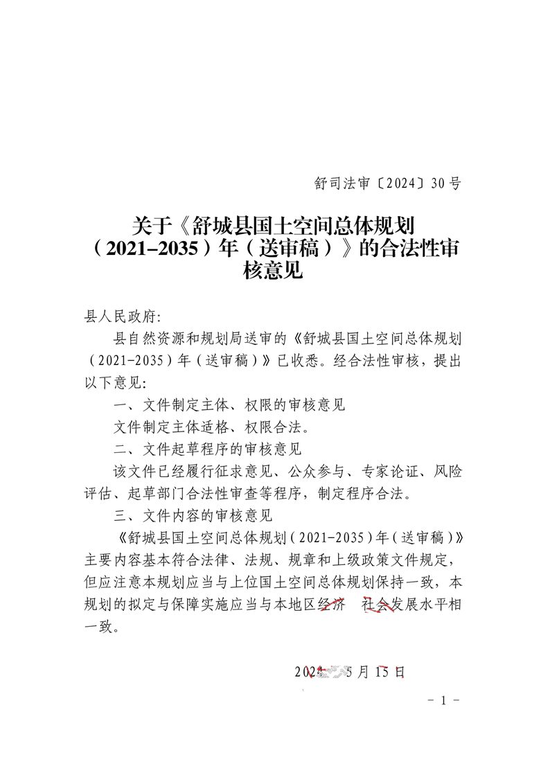
【合法性审查】关于《舒城县国土空间总体规划(2021-2035)年(送审稿)》的合法性审核意见
关
键
词:
索
引
号:
113414250032387789/202405-00015
信息分类:
规范性文件立改废
内容分类:
国土资源、能源,其他
发文日期:
2024-05-15
发布机构:
舒城县自然资源局
文
号:
生效时间:
废止时间:
来源单位:
舒城县自然资源局
成文日期:
2024-05-15
名
称:
【合法性审查】关于《舒城县国土空间总体规划(2021-2035)年(送审稿)》的合法性审核意见
关
键
词:
【合法性审查】关于《舒城县国土空间总体规划(2021-2035)年(送审稿)》的合法性审核意见
发布时间:2024-05-15 16:46
信息来源:舒城县自然资源局
阅读次数:
次
字体:
[
大
中
小
]
我要纠错
文件下载
政策咨询
如果您对该政策文件有疑问,可以拨打标题上方的电话咨询相关部门。
标签:
打印本页
关闭窗口