首页
领导之窗
信息公开
办事服务
互动交流
解读回应
政府数据
魅力舒城
首页
领导
公开
服务
互动
解读
数据
魅力
智能问答
搜索热词:
当前位置:
网站首页
>
信息公开
> 舒城县农业农村局
>
财政信息
>
部门(单位)预决算
索
引
号:
1134142578492426XG/202308-00011
信息分类:
部门(单位)预决算
内容分类:
农业、林业、水利,其他
发文日期:
2023-08-24
发布机构:
舒城县农业农村局
文
号:
生效时间:
废止时间:
来源单位:
舒城县农业农村局
成文日期:
2023-08-24
名
称:
舒城县农业农村局本级2022年度单位决算
关
键
词:
索
引
号:
1134142578492426XG/202308-00011
信息分类:
部门(单位)预决算
内容分类:
农业、林业、水利,其他
发文日期:
2023-08-24
发布机构:
舒城县农业农村局
文
号:
生效时间:
废止时间:
来源单位:
舒城县农业农村局
成文日期:
2023-08-24
名
称:
舒城县农业农村局本级2022年度单位决算
关
键
词:
舒城县农业农村局本级2022年度单位决算
发布时间:2023-08-24 10:45
信息来源:舒城县农业农村局
阅读次数:
次
字体:
[
大
中
小
]
我要纠错
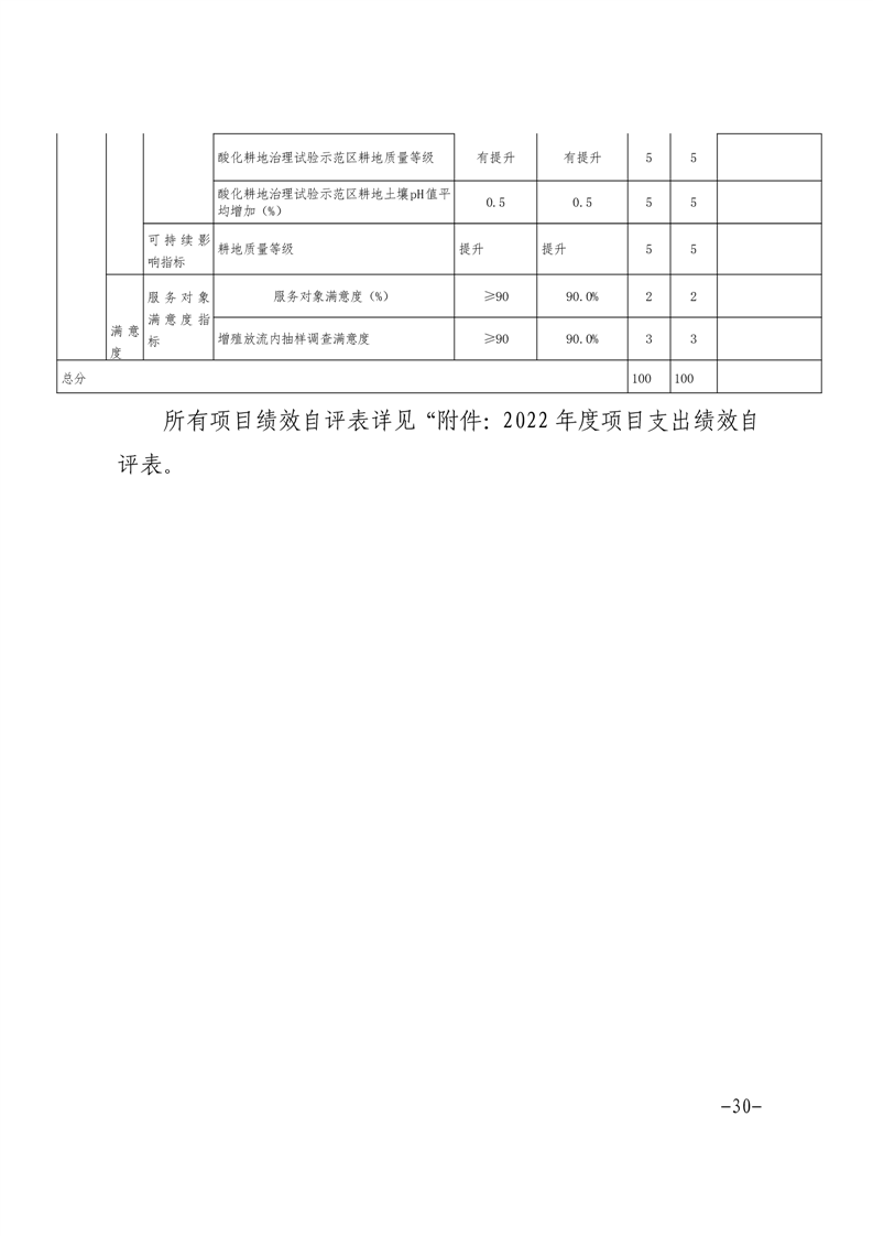
(本级)舒城县农业农村局绩效自评项目清单及自评表.pdf
文件下载
政策咨询
如果您对该政策文件有疑问,可以拨打标题上方的电话咨询相关部门。
标签:
打印本页
关闭窗口