首页
领导之窗
信息公开
办事服务
互动交流
解读回应
政府数据
魅力舒城
首页
领导
公开
服务
互动
解读
数据
魅力
智能问答
搜索热词:
当前位置:
网站首页
>
信息公开
> 舒城县应急局
>
应急管理
索
引
号:
113414257885569274/202511-00001
信息分类:
应急管理
内容分类:
市场监管、安全生产监管,其他,其他
发文日期:
2025-11-17
发布机构:
舒城县应急局
文
号:
生效时间:
废止时间:
来源单位:
舒城县应急局
成文日期:
2025-11-17
名
称:
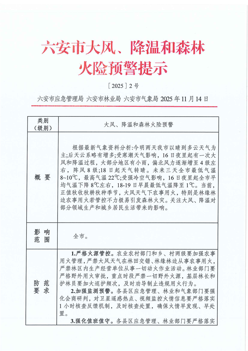
【大风、降温和森林火险预警】六安市大风、降温和森林火险预警提示
关
键
词:
索
引
号:
113414257885569274/202511-00001
信息分类:
应急管理
内容分类:
市场监管、安全生产监管,其他,其他
发文日期:
2025-11-17
发布机构:
舒城县应急局
文
号:
生效时间:
废止时间:
来源单位:
舒城县应急局
成文日期:
2025-11-17
名
称:
【大风、降温和森林火险预警】六安市大风、降温和森林火险预警提示
关
键
词:
【大风、降温和森林火险预警】六安市大风、降温和森林火险预警提示
发布时间:2025-11-17 08:32
信息来源:舒城县应急局
阅读次数:
次
字体:
[
大
中
小
]
我要纠错
文件下载
政策咨询
如果您对该政策文件有疑问,可以拨打标题上方的电话咨询相关部门。
标签:
打印本页
关闭窗口