首页
领导之窗
信息公开
办事服务
互动交流
解读回应
政府数据
魅力舒城
首页
领导
公开
服务
互动
解读
数据
魅力
智能问答
搜索热词:
当前位置:
网站首页
>
信息公开
> 舒城县交易中心
>
其他法定信息
>
重大决策、重要政策及重点工作执行情况
索
引
号:
12341425571767280R/202212-00018
信息分类:
重大决策、重要政策及重点工作执行情况
内容分类:
城乡建设、环境保护,其他
发文日期:
2022-12-07
发布机构:
舒城县交易中心
文
号:
生效时间:
废止时间:
来源单位:
舒城县交易中心
成文日期:
2022-12-07
名
称:
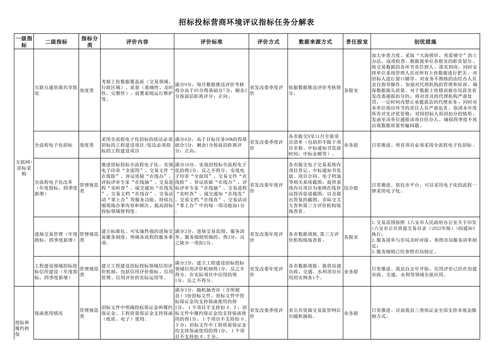
舒城县公共资源交易中心2022年度招标投标营商环境评议细则任务分解表
关
键
词:
索
引
号:
12341425571767280R/202212-00018
信息分类:
重大决策、重要政策及重点工作执行情况
内容分类:
城乡建设、环境保护,其他
发文日期:
2022-12-07
发布机构:
舒城县交易中心
文
号:
生效时间:
废止时间:
来源单位:
舒城县交易中心
成文日期:
2022-12-07
名
称:
舒城县公共资源交易中心2022年度招标投标营商环境评议细则任务分解表
关
键
词:
舒城县公共资源交易中心2022年度招标投标营商环境评议细则任务分解表
发布时间:2022-12-07 08:45
信息来源:舒城县交易中心
阅读次数:
次
字体:
[
大
中
小
]
我要纠错
文件下载
政策咨询
如果您对该政策文件有疑问,可以拨打标题上方的电话咨询相关部门。
标签:
打印本页
关闭窗口