首页
领导之窗
信息公开
办事服务
互动交流
解读回应
政府数据
魅力舒城
首页
领导
公开
服务
互动
解读
数据
魅力
智能问答
搜索热词:
当前位置:
网站首页
>
信息公开
> 舒城县烟草专卖局
>
行政权力运行
>
行政处罚
>
处罚结果
索
引
号:
/202512-00009
信息分类:
处罚结果
内容分类:
市场监管、安全生产监管,公告
发文日期:
2025-12-04
发布机构:
舒城县烟草专卖局
文
号:
生效时间:
废止时间:
来源单位:
舒城县烟草专卖局
成文日期:
2025-12-04
名
称:
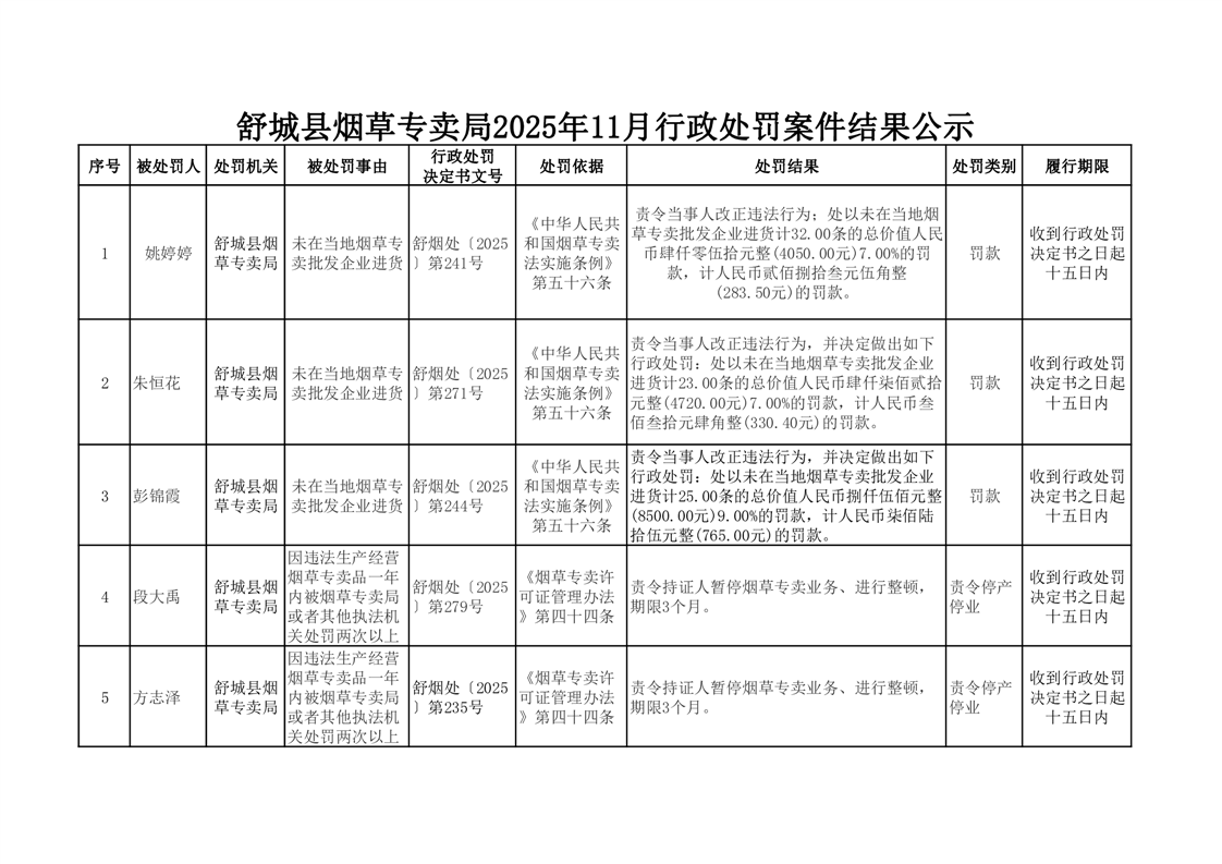
舒城县烟草专卖局2025年11月行政处罚案件结果公示
关
键
词:
索
引
号:
/202512-00009
信息分类:
处罚结果
内容分类:
市场监管、安全生产监管,公告
发文日期:
2025-12-04
发布机构:
舒城县烟草专卖局
文
号:
生效时间:
废止时间:
来源单位:
舒城县烟草专卖局
成文日期:
2025-12-04
名
称:
舒城县烟草专卖局2025年11月行政处罚案件结果公示
关
键
词:
舒城县烟草专卖局2025年11月行政处罚案件结果公示
发布时间:2025-12-04 11:41
信息来源:舒城县烟草专卖局
阅读次数:
次
字体:
[
大
中
小
]
我要纠错
文件下载
政策咨询
如果您对该政策文件有疑问,可以拨打标题上方的电话咨询相关部门。
标签:
打印本页
关闭窗口