长辈版
无障碍
首页
领导之窗
信息公开
办事服务
互动交流
解读回应
政府数据
魅力舒城
首页
领导
公开
服务
互动
解读
数据
魅力
智能问答
搜索热词:
当前位置:
网站首页
>
信息公开
> 舒城县杭埠镇
>
国民经济和社会发展规划
索
引
号:
113414250032382339/202511-00013
信息分类:
国民经济和社会发展规划
内容分类:
其他
发文日期:
2025-11-28
发布机构:
舒城县杭埠镇
文
号:
生效时间:
废止时间:
来源单位:
舒城县杭埠镇
成文日期:
2025-11-28
名
称:
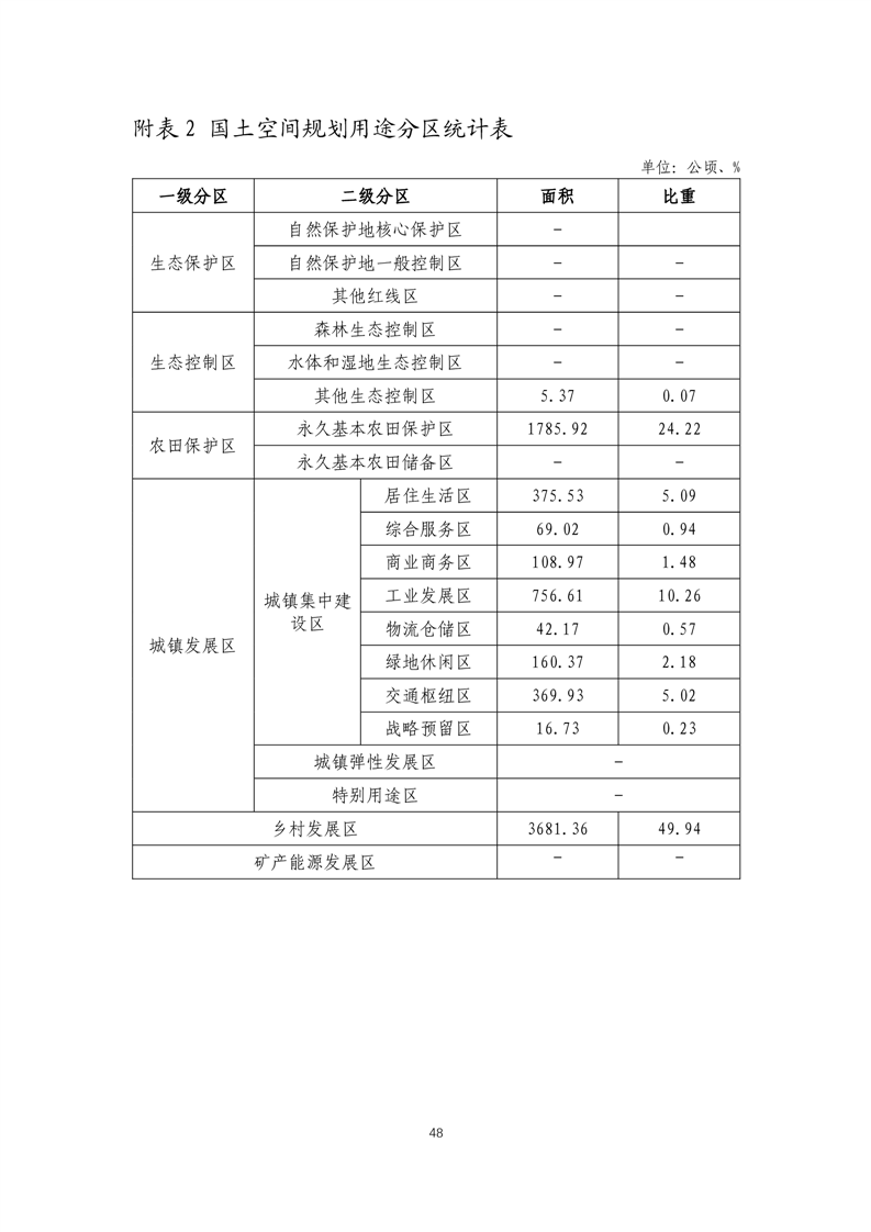
舒城县杭埠镇国土空间总体规划(2021-2035年)
关
键
词:
索
引
号:
113414250032382339/202511-00013
信息分类:
国民经济和社会发展规划
内容分类:
其他
发文日期:
2025-11-28
发布机构:
舒城县杭埠镇
文
号:
生效时间:
废止时间:
来源单位:
舒城县杭埠镇
成文日期:
2025-11-28
名
称:
舒城县杭埠镇国土空间总体规划(2021-2035年)
关
键
词:
舒城县杭埠镇国土空间总体规划(2021-2035年)
发布时间:2025-11-28 09:26
信息来源:舒城县杭埠镇
阅读次数:
次
字体:
[
大
中
小
]
我要纠错
文件下载
政策咨询
如果您对该政策文件有疑问,可以拨打标题上方的电话咨询相关部门。
标签:
打印本页
关闭窗口