
















1.舒城县庐镇乡人民政府2024年收支总表.pdf
2.舒城县庐镇乡人民政府2024年收入总表.pdf
3.舒城县庐镇乡人民政府2024年支出总表.pdf
4.舒城县庐镇乡人民政府2024年财政拨款收支总表.pdf
5.舒城县庐镇乡人民政府2024年一般公共预算支出表.pdf
6.舒城县庐镇乡人民政府2024年一般公共预算基本支出表.pdf
7.舒城县庐镇乡人民政府2024年政府性基金预算支出表.pdf
8.舒城县庐镇乡人民政府2024年国有资本经营预算支出表.pdf
9.舒城县庐镇乡人民政府2024年基本支出总表.pdf
10.舒城县庐镇乡人民政府2024年项目支出总表.pdf
11.舒城县庐镇乡人民政府2024年政府采购支出表.pdf
12.舒城县庐镇乡人民政府2024年政府购买服务支出表.pdf
13.舒城县庐镇乡人民政府2024年“三公”经费支出预算表.pdf
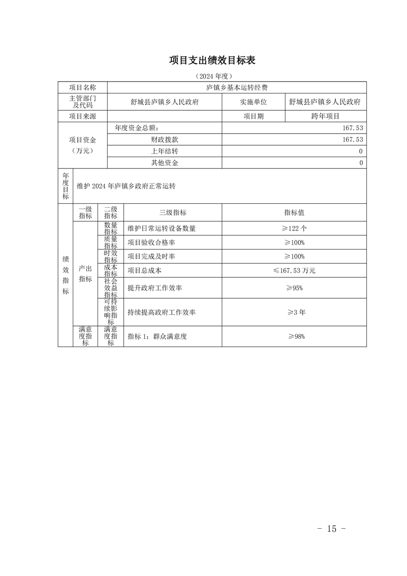
14.舒城县庐镇乡人民政府2024年项目支出绩效目标表.pdf
舒城县庐镇乡人民政府2024年一般公共预算“三公”经费公开.pdf