| 索引号: |
/202508-00015 |
信息分类: |
其他,其他 |
| 内容分类: |
财务信息 |
发文日期: |
2025-08-29 00:55:55 |
| 发布机构: |
舒茶镇 |
生成日期: |
2025-08-29 00:55:55 |
| 来源单位: |
舒城县舒茶镇 |
| 生效时间: |
|
废止时间: |
|
| 名 称: |
舒城县舒茶初级中学2024年度单位决算公开 |
| 文 号: |
|
关键词: |
|
| 索引号: |
/202508-00015 |
| 信息分类: |
其他,其他 |
| 内容分类: |
财务信息 |
| 发文日期: |
2025-08-29 00:55:55 |
| 发布机构: |
舒茶镇 |
| 生成日期: |
2025-08-29 00:55:55 |
| 来源单位: |
舒城县舒茶镇 |
| 生效时间: |
|
| 废止时间: |
|
| 名 称: |
舒城县舒茶初级中学2024年度单位决算公开 |
| 文 号: |
|
| 关键词: |
|
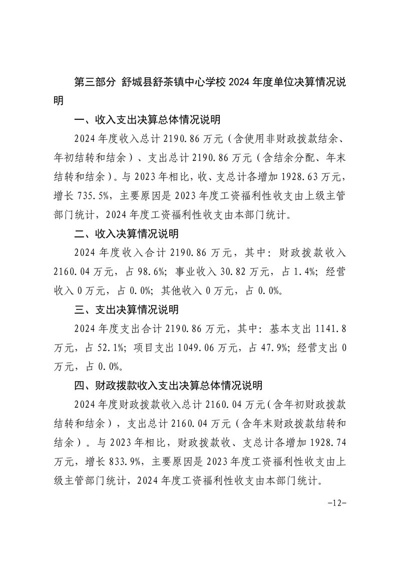
舒城县舒茶初级中学2024年度单位决算公开