| 索引号: |
/202207-00069 |
信息分类: |
城乡建设、环境保护,公告 |
| 内容分类: |
房屋征收补偿方案拟订 |
发文日期: |
2022-07-08 19:26:37 |
| 发布机构: |
舒城县 |
生成日期: |
2022-07-08 19:26:37 |
| 来源单位: |
舒城县征收中心 |
| 生效时间: |
|
废止时间: |
|
| 名 称: |
舒城县人民政府房屋征收公告(千人桥镇高铁安置小区建设项目国有土地上房屋征收补偿方案)(含方案修改情况信息) |
| 文 号: |
|
关键词: |
|
| 索引号: |
/202207-00069 |
| 信息分类: |
城乡建设、环境保护,公告 |
| 内容分类: |
房屋征收补偿方案拟订 |
| 发文日期: |
2022-07-08 19:26:37 |
| 发布机构: |
舒城县 |
| 生成日期: |
2022-07-08 19:26:37 |
| 来源单位: |
舒城县征收中心 |
| 生效时间: |
|
| 废止时间: |
|
| 名 称: |
舒城县人民政府房屋征收公告(千人桥镇高铁安置小区建设项目国有土地上房屋征收补偿方案)(含方案修改情况信息) |
| 文 号: |
|
| 关键词: |
|
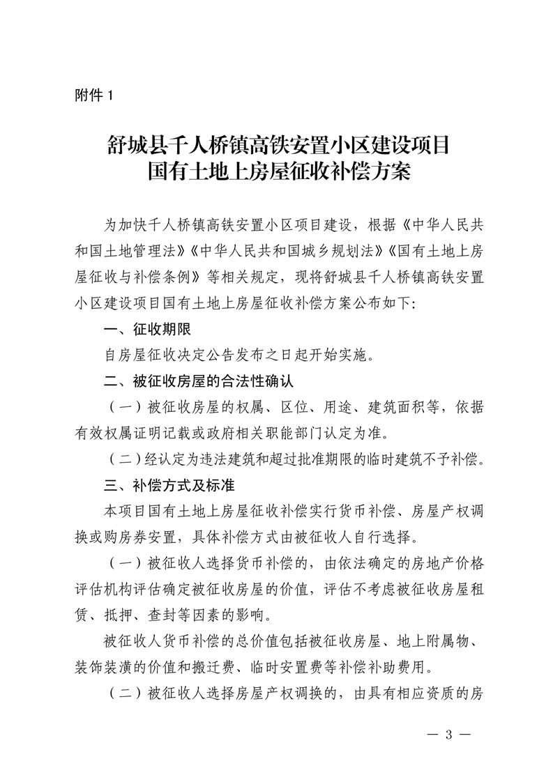
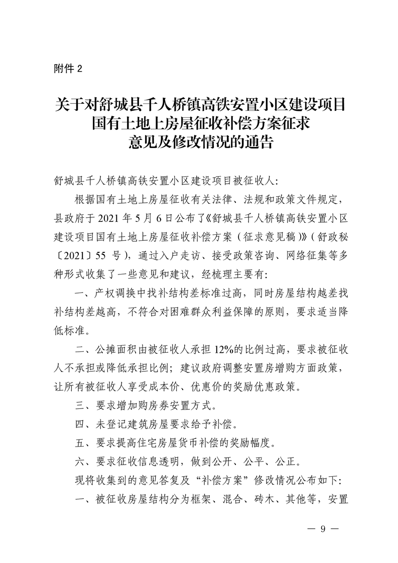
舒城县人民政府房屋征收公告(千人桥镇高铁安置小区建设项目国有土地上房屋征收补偿方案)(含方案修改情况信息)