| 索引号: |
/202209-00159 |
信息分类: |
城乡建设、环境保护,其他 |
| 内容分类: |
重污染天气应急预案制定与公布、大气污染防治措施 |
发文日期: |
2022-09-20 16:31:22 |
| 发布机构: |
舒城县 |
生成日期: |
2022-09-20 16:31:22 |
| 来源单位: |
舒城县生态环境分局 |
| 生效时间: |
|
废止时间: |
|
| 名 称: |
中国石化销售有限公司安徽六安舒城加油站突发环境事件应急预案 |
| 文 号: |
|
关键词: |
|
| 索引号: |
/202209-00159 |
| 信息分类: |
城乡建设、环境保护,其他 |
| 内容分类: |
重污染天气应急预案制定与公布、大气污染防治措施 |
| 发文日期: |
2022-09-20 16:31:22 |
| 发布机构: |
舒城县 |
| 生成日期: |
2022-09-20 16:31:22 |
| 来源单位: |
舒城县生态环境分局 |
| 生效时间: |
|
| 废止时间: |
|
| 名 称: |
中国石化销售有限公司安徽六安舒城加油站突发环境事件应急预案 |
| 文 号: |
|
| 关键词: |
|
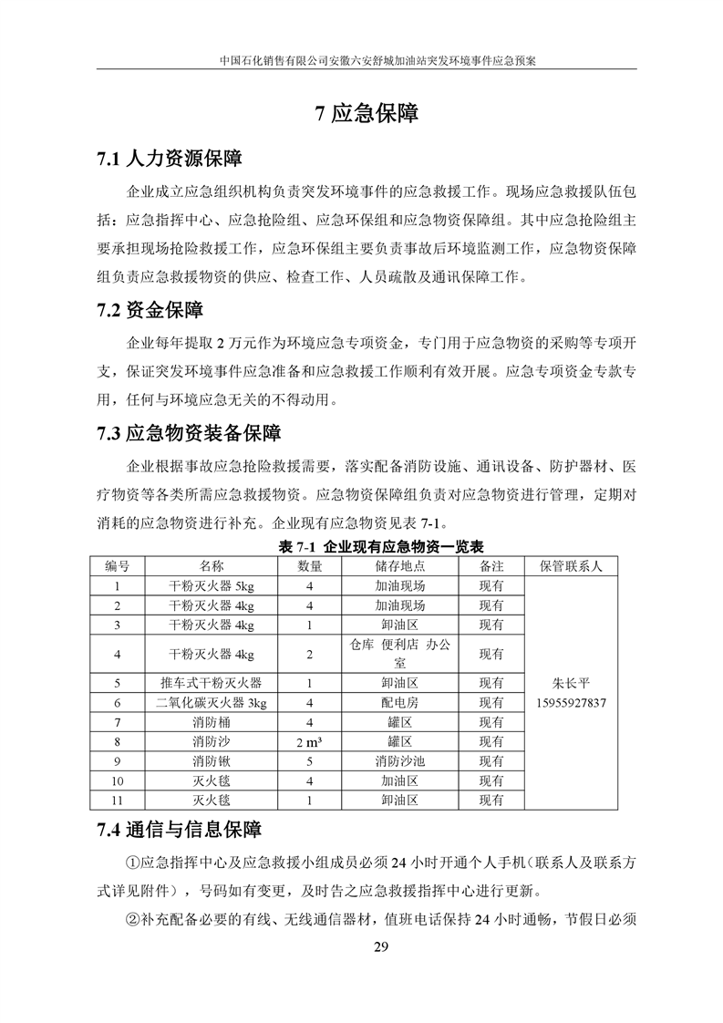
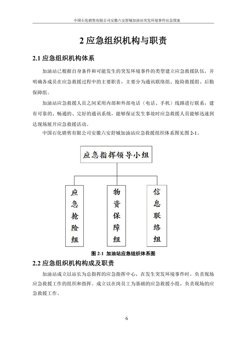
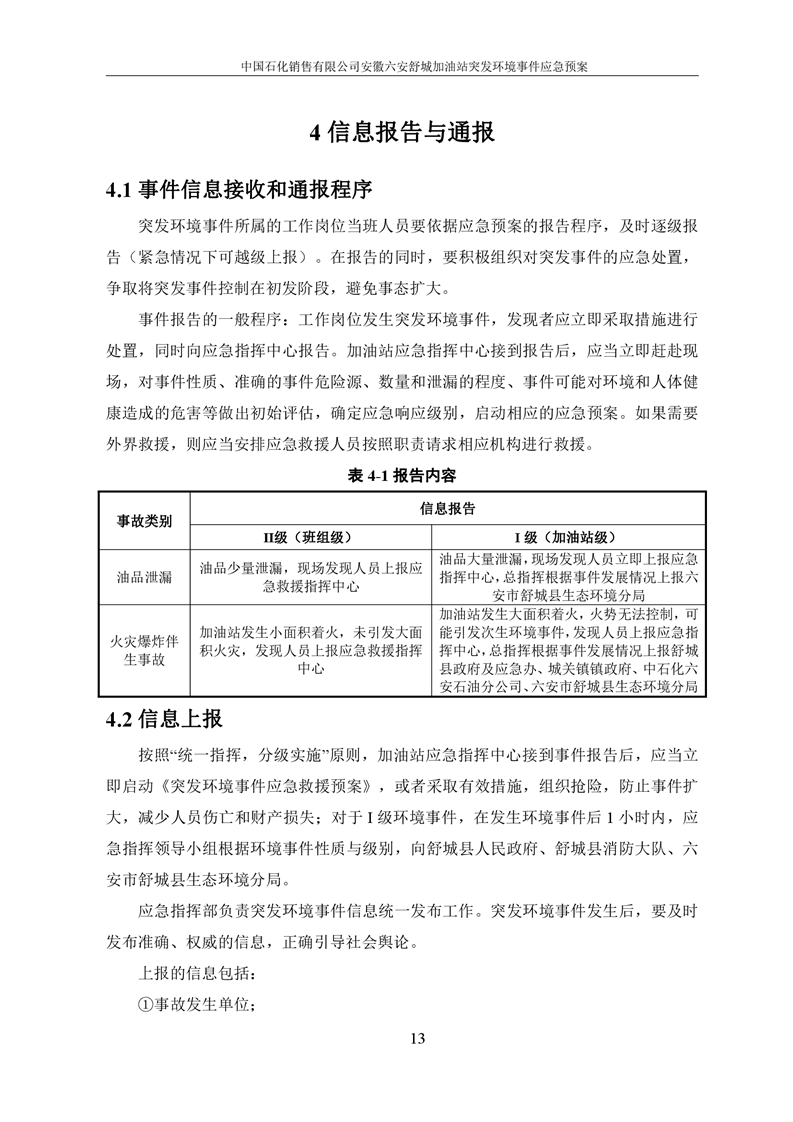
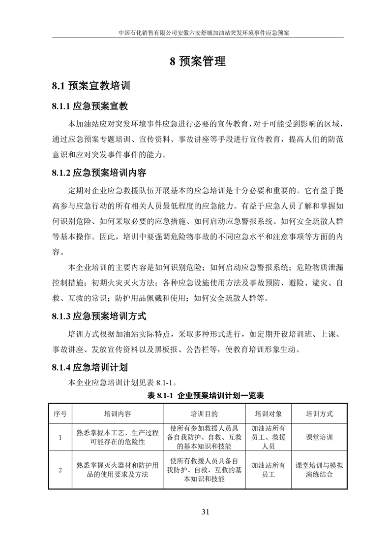
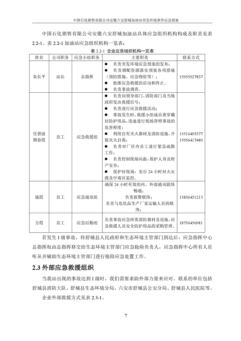
中国石化销售有限公司安徽六安舒城加油站突发环境事件应急预案