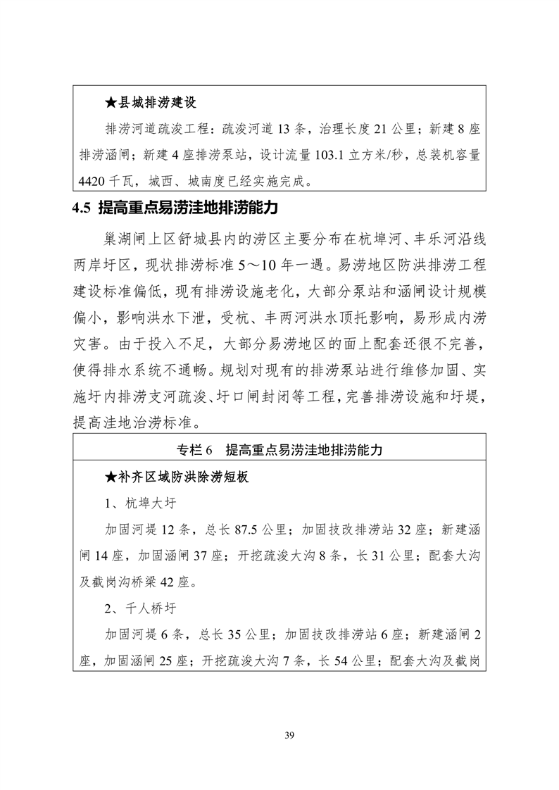
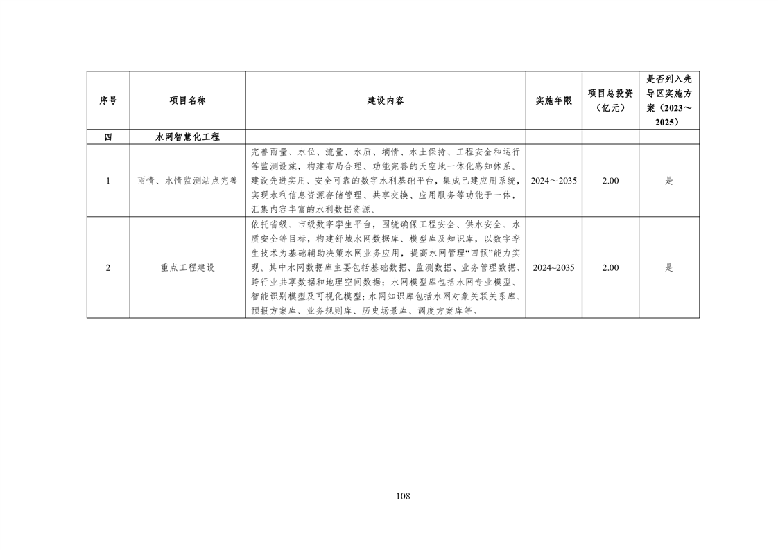
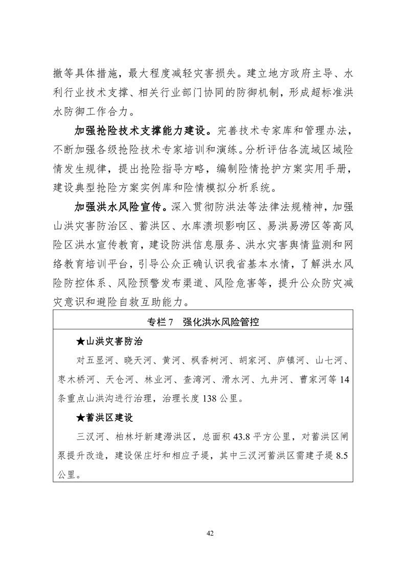
索引号: |
11341425003238356A/202410-00007 |
信息分类: |
农业、林业、水利 |
内容分类: |
水利规划 |
发文日期: |
2024-10-15 11:19:48 |
发布机构: |
舒城县 |
生成日期: |
2024-10-15 11:19:48 |
来源单位: |
舒城县水利局 |
生效时间: |
|
废止时间: |
|
名 称: |
舒城县现代水网建设规划 |
文 号: |
|
关键词: |
|
索引号: |
11341425003238356A/202410-00007 |
信息分类: |
农业、林业、水利 |
内容分类: |
水利规划 |
发文日期: |
2024-10-15 11:19:48 |
发布机构: |
舒城县 |
生成日期: |
2024-10-15 11:19:48 |
来源单位: |
舒城县水利局 |
生效时间: |
|
废止时间: |
|
名 称: |
舒城县现代水网建设规划 |
文 号: |
|
关键词: |
|
舒城县现代水网建设规划