| 索引号: |
/202601-00006 |
信息分类: |
其他 |
| 内容分类: |
发布气候趋势预测 |
发文日期: |
2026-01-04 09:33:00 |
| 发布机构: |
舒城县 |
生成日期: |
2026-01-04 09:33:00 |
| 来源单位: |
舒城县气象局 |
| 生效时间: |
|
废止时间: |
|
| 名 称: |
舒城县2026年1月份气候预测 |
| 文 号: |
|
关键词: |
|
| 索引号: |
/202601-00006 |
| 信息分类: |
其他 |
| 内容分类: |
发布气候趋势预测 |
| 发文日期: |
2026-01-04 09:33:00 |
| 发布机构: |
舒城县 |
| 生成日期: |
2026-01-04 09:33:00 |
| 来源单位: |
舒城县气象局 |
| 生效时间: |
|
| 废止时间: |
|
| 名 称: |
舒城县2026年1月份气候预测 |
| 文 号: |
|
| 关键词: |
|
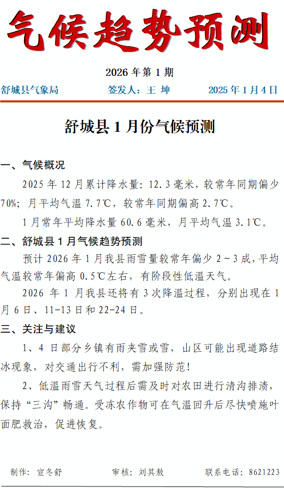
舒城县2026年1月份气候预测