首页
领导之窗
信息公开
办事服务
互动交流
解读回应
政府数据
魅力舒城
首页
领导
公开
服务
互动
解读
数据
魅力
智能问答
搜索热词:
当前位置:
网站首页
>
信息公开
> 舒城县人民检察院
>
部门(单位预决算)
索
引
号:
/202408-00001
信息分类:
部门(单位预决算)
内容分类:
公安、安全、司法
发文日期:
2024-08-25
发布机构:
舒城县人民检察院
文
号:
生效时间:
废止时间:
来源单位:
舒城县人民检察院
成文日期:
2024-08-25
名
称:
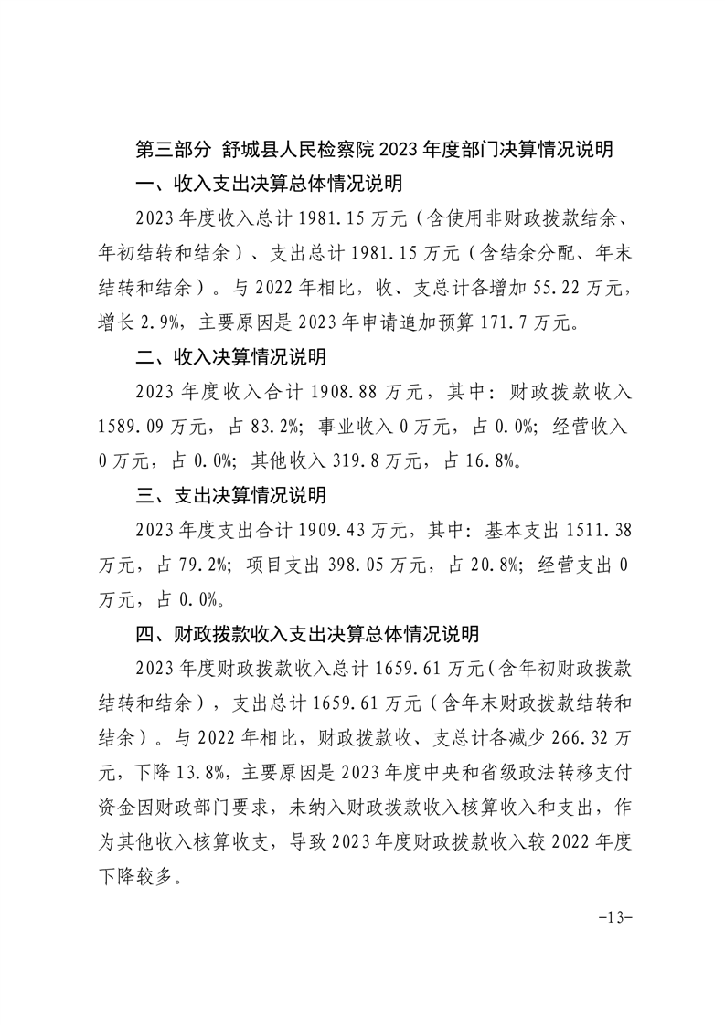
舒城县人民检察院2023年度部门决算公开
关
键
词:
索
引
号:
/202408-00001
信息分类:
部门(单位预决算)
内容分类:
公安、安全、司法
发文日期:
2024-08-25
发布机构:
舒城县人民检察院
文
号:
生效时间:
废止时间:
来源单位:
舒城县人民检察院
成文日期:
2024-08-25
名
称:
舒城县人民检察院2023年度部门决算公开
关
键
词:
舒城县人民检察院2023年度部门决算公开
发布时间:2024-08-25 15:53
信息来源:舒城县人民检察院
阅读次数:
次
字体:
[
大
中
小
]
我要纠错
附件1:2023年度项目支出绩效自评表.pdf
附件2:2023年度检察院中央和省特定转移支付资金项目绩效评价报告.pdf
文件下载
政策咨询
如果您对该政策文件有疑问,可以拨打标题上方的电话咨询相关部门。
标签:
打印本页
关闭窗口