首页
领导之窗
信息公开
办事服务
互动交流
解读回应
政府数据
魅力舒城
首页
领导
公开
服务
互动
解读
数据
魅力
智能问答
搜索热词:
当前位置:
网站首页
>
信息公开
> 舒城县周瑜文化研究会
>
部门(单位预决算)
索
引
号:
/202308-00001
信息分类:
部门(单位预决算)
内容分类:
财政、金融、审计、统计,其他
发文日期:
2023-08-24
发布机构:
舒城县周瑜文化研究会
文
号:
生效时间:
废止时间:
来源单位:
舒城县周瑜文化研究会
成文日期:
2023-08-24
名
称:
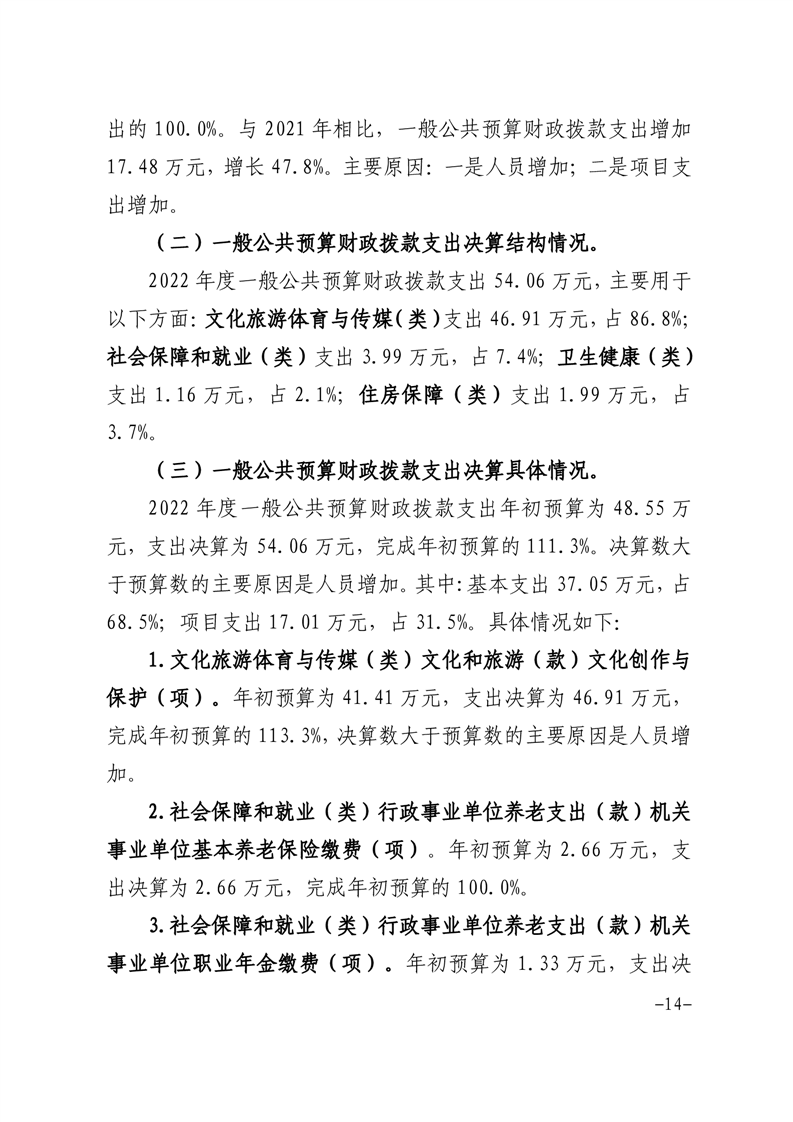
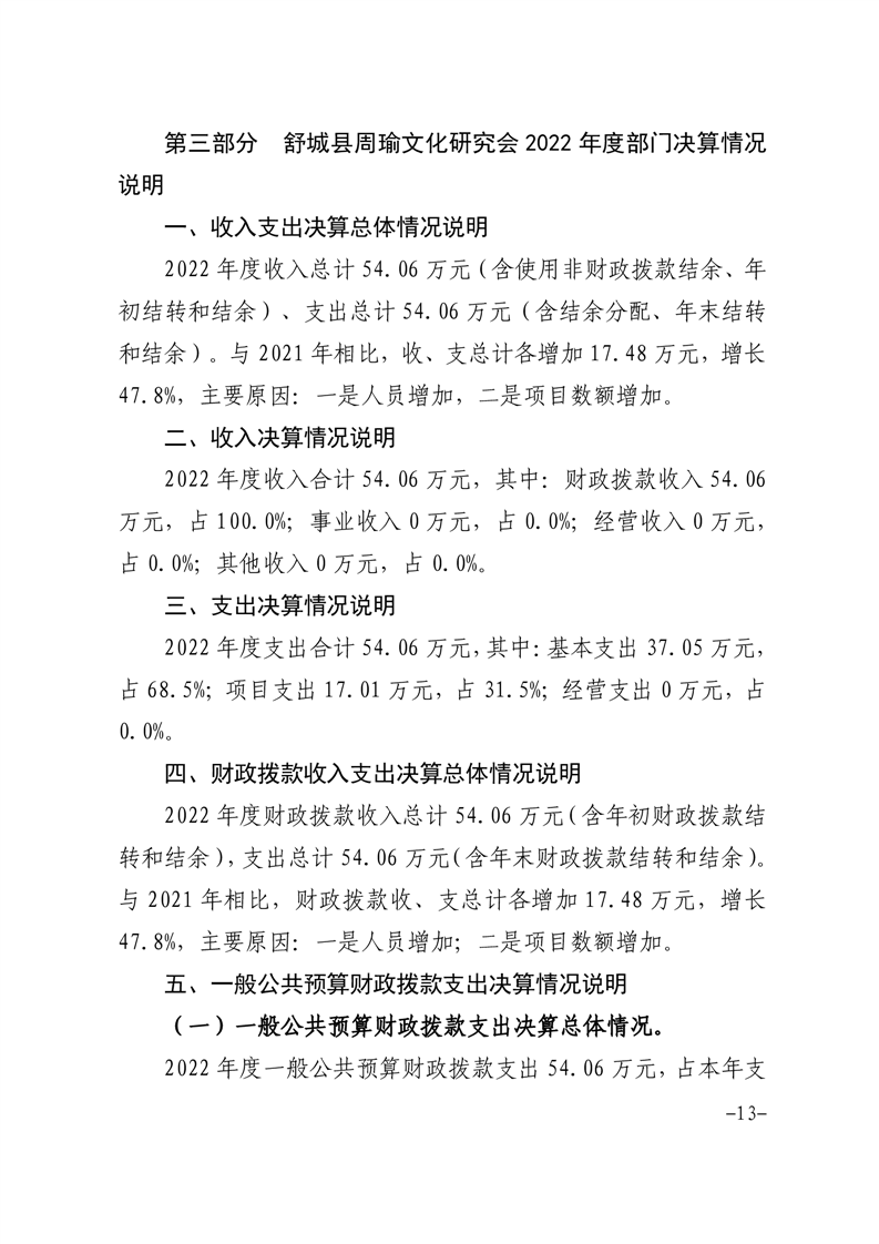
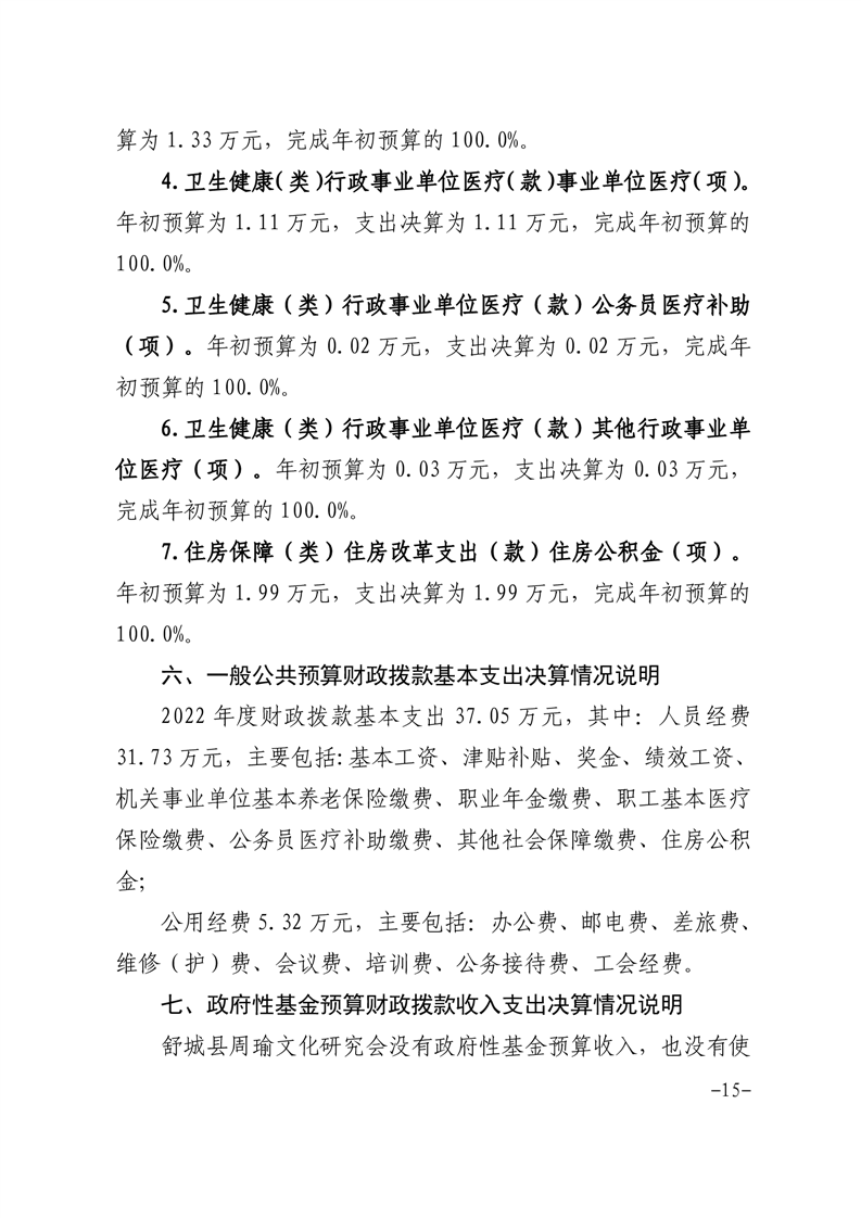
舒城县周瑜文化研究会2022年度部门决算
关
键
词:
索
引
号:
/202308-00001
信息分类:
部门(单位预决算)
内容分类:
财政、金融、审计、统计,其他
发文日期:
2023-08-24
发布机构:
舒城县周瑜文化研究会
文
号:
生效时间:
废止时间:
来源单位:
舒城县周瑜文化研究会
成文日期:
2023-08-24
名
称:
舒城县周瑜文化研究会2022年度部门决算
关
键
词:
舒城县周瑜文化研究会2022年度部门决算
发布时间:2023-08-24 10:02
信息来源:舒城县周瑜文化研究会
阅读次数:
次
字体:
[
大
中
小
]
我要纠错
1.舒城县周瑜文化研究会部门绩效自评项目清单.pdf
2.项目支出绩效自评表.pdf
3.周瑜故里商标续注项目绩效评价报告.pdf
文件下载
政策咨询
如果您对该政策文件有疑问,可以拨打标题上方的电话咨询相关部门。
标签:
打印本页
关闭窗口