长辈版
无障碍
首页
领导之窗
信息公开
办事服务
互动交流
解读回应
政府数据
魅力舒城
首页
领导
公开
服务
互动
解读
数据
魅力
您当前的位置:
首页
>
公共企事业单位
> 舒城职业学校
>
教育领域
>
财务管理
>
预决算信息
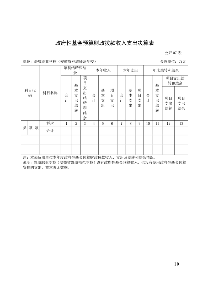
舒城职业学校2024年度财政经费决算信息
发布时间:2025-10-16 15:13
信息来源:舒城县教育局
我要纠错
【字体:
大
中
小
】
扫一扫在手机打开当前页
打印本页
关闭窗口