长辈版
无障碍
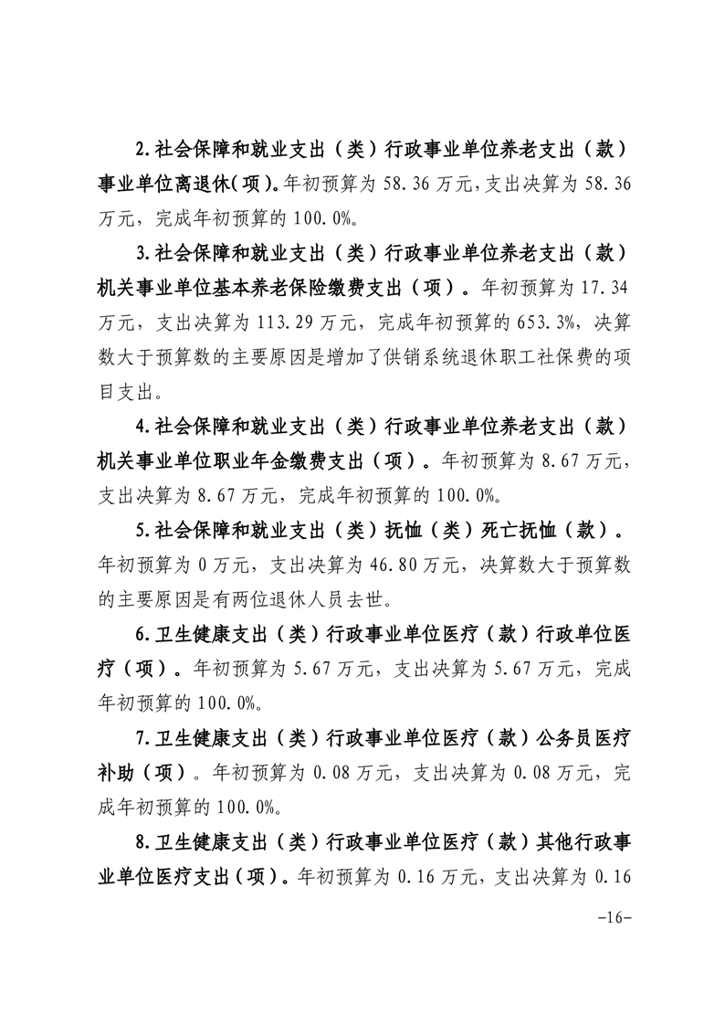
首页
领导之窗
信息公开
办事服务
互动交流
解读回应
政府数据
魅力舒城
首页
领导
公开
服务
互动
解读
数据
魅力
智能问答
搜索热词:
当前位置:
网站首页
>
信息公开
> 舒城县供销社
>
财政资金
>
年度财政预决算及“三公”经费情况
>
本部门决算
索
引
号:
12341425003238436T/202509-00014
信息分类:
本部门决算
内容分类:
其他,其他
发文日期:
2025-08-27
发布机构:
舒城县供销社
文
号:
生效时间:
废止时间:
来源单位:
舒城县供销社
成文日期:
2025-08-27
名
称:
舒城县供销合作社联合社2024 年度部门决算
关
键
词:
索
引
号:
12341425003238436T/202509-00014
信息分类:
本部门决算
内容分类:
其他,其他
发文日期:
2025-08-27
发布机构:
舒城县供销社
文
号:
生效时间:
废止时间:
来源单位:
舒城县供销社
成文日期:
2025-08-27
名
称:
舒城县供销合作社联合社2024 年度部门决算
关
键
词:
舒城县供销合作社联合社2024 年度部门决算
发布时间:2025-08-27 11:14
信息来源:舒城县供销社
阅读次数:
次
字体:
[
大
中
小
]
我要纠错
附件:1.2024年度项目支出绩效自评表.pdf
附件:2.2024年度新网工程项目支出绩效评价报告.pdf
文件下载
政策咨询
如果您对该政策文件有疑问,可以拨打标题上方的电话咨询相关部门。
标签:
打印本页
关闭窗口